living system landscape design (LSLD)

The ‘Landscape Machine – Design Laboratory’ was founded in 2012 by the Dutch landscape architect Paul Roncken as part of a PhD thesis on the aesthetics of the sublime. It is the result of continuous student interest at the Wageningen University in designing and conceptualizing living landscapes with productive qualities to help recover from large scale environmental pollution or deficits. Products range from nature inclusive agrarian production to new energy harvesting and long neglected pollution solutions.
As landscape architects the former group of students now cooperate with artists, product designers and entrepreneurs to dare and invest in future environments and inspire future generations in creating new biotopes.
Why a landscape machine?
Landscapes need not be designed at all if they are to reflect the potential of ecological succession in nature. At the same time, human imagination inspires to create organized functionality and a lush diversity of biotopes that are aesthetically meaningful. Human imagination is central and essential in the development of landscape machines as a proof that humans contribute to life cycles in extraordinary manners.
Landscapes are not only places to comfort and satisfy human needs, they are places that are proof of human imagination and technical competences. Additionally, designed landscapes are environments to enhance dormant potentials of the abundance of energy that is present on this planet on an everyday basis.
what is a landscape machine?
Landscape Machines are technically complex designs that serve to clean and produce all that humans, as part of large groups or societies, use and need for their well being and simultaneously adhere to all other lifeforms that are part of the same living system. The composition of landscape machines is dynamic and adaptive because of the continuous interchange of expansion and diminishment of living system components. A landscape machine is deliberately kept on the verge of imbalance because of the continuous yield of food, energy and resources that put stress on natural processes. The main design ambition is to create the appropriate type of imbalance to include serendipity, succession and (micro) climate changes.
threefold definition
A Landscape Machine is:
(1) An enhanced natural landscape that by a design intervention will resolve an existent malfunction in a specific physical environment. This malfunction may already be explicitly present by negatively affected ecological, societal and economic development. The malfunction may also be artificially introduced in a landscape, by introducing an element of stress to allow the ecological system to respond with a beneficial processing. The design effort lies in the determination of the components, scale, position, time and set of human/animal interactions, by which a landscape could adapt to a desired ecological processing. The malfunction (or induced stress) needs to be quantified to predict the material interactions. It also needs to be qualified to understand the type of interactions to facilitate new routines of human/animal involvement.
(2) A living organic machine. The machine-aspect consists of ecologically described processes that are either enlarged or stimulated to perform. These will continuously interact with each other, affecting the shape, scale and position of components within the landscape. There is a dynamic exchange, a continuous shift of ecological interactions, because there is a continuous disturbance of the system by large scale harvesting of crops, fresh water, cleaned soil or animal over abundance. There is need for a book keeping model of all the input and output that runs through the system.
(3) A design for a metabolic system. The design and evaluation of the functionality is made explicit by an input-output ratio, i.e. metabolism of the system. This can both be monitored quantitatively (e.g. amounts of water retention and waste decomposition) and qualitatively (e.g. human and animal responses and well being). The overall development can be simplified by four stages: an initial stage, a growth stage, a yield stage and a steady state stage. During the initial stage an intervention is made in the landscape and the related societal/(a)biotic types of engagement. The growth stage is transitional due to various parallel successions that interact. During the yield stage the Landscape Machine entirely regulates itself, is powered by renewable resources and will provide a maximum amount of ecosystem services and goods. The steady stage would be the ideal state of the landscape machine because it indicates that the continuous harvesting of products can coincide with continuous shifts within the landscape, maintaining an abundance of biodiversity (ad. 2). Preferably developing into the dynamic and dissipative ecosystem such as mangrove forests, wetland systems or highland peats. Yet it could also evolve into a steady state that is no longer productive. This would mean a failure according to the intended design, but a success to a newly introduced ecological state.
design typology
With the ‘production type’ an initially small enclosed cycle of crop or livestock breeding is upscaled to become an open chain of nutrients, waste and fertilizer exchange. The landscape machine enlarges the amount of production units while being responsive to existing or dormant landscape processes that are cooperatively used.
The ‘waste treatment type’ is intended to decontaminate soil, water or artificial materials by means of ecological processes. The sequence of processes is determined by variation in time, size and position of the various cleaning stages. Eventually, the majority of waste is turned into valuable resources. In some cases, a minority of waste residue has to be isolated to perform in extreme types of landscape environments (e.g. the sink garden in Dredge Landscape Park) and to avoid contamination of other systems.
The ‘system-repair type’ is an intervention in a landscape to re-adjust an unbalanced aspect within for instance delta regions, riverbeds or beach and breach coastlines. Due to human creations such as deep sea harbors, some dynamical systems need continuous and costly maintenance that results in an equally continuous hindrance of biodiversity and system complexity. Such landscapes are ‘kept alive’ by relentless human involvement that by their necessary brutality continuously effect the evocation of natural balances. Carefully designed landscape machines are however capable to catch up with natural balances within dynamical landscapes and by doing so, introduce more abundant and diverse biodiversity that can thereafter become the basis for local and sustainable economical management. For example, the project ‘Ems, full hybrid’ , reveals that a sea-delta can be restored to a natural balance of width, depth and shape of the delta while adding new breeding grounds for mussels and a vast diversity in marine biotopes that, given the change to mature, will re-establishes an (economically profitable) gradient between mainland and delta landscapes.
Lastly, the ‘renewable-energy type’ of landscape machines are intended to redesign the infrastructure of energy and mass exchange within a confined physical environment (or region). The availability of local materials and energy to produce electricity and heath/cooling can be enhanced by living system design. Renewable energy provided by natural forces such as ebb and flood, plantgrowth, wind, sun, and the chemical difference between sweet and salt water (i.e. blue energy) all offer parts of a puzzle that is needed to assimilate and store a guaranteed amount of energy. The various parts of this machine operate within their own timeframe and speed, some very slow and some need prevention to develop into the next successive state. The periodicity and overlapping biorhythms are specific to this type of design and are especially interesting to describe by way of an evolutionary thermodynamical system.
checklist when designing a landscape machine

The design of a Landscape Machine (LaMa) follows a procedure that is besides being dependent upon local circumstances, roughly generic according to these points:
examine (4 points)
- examine the confinement of the landscape machine
- examine potential ecosystem services
- examine historic systemics of the site and past/present social engagement (e.g. cultural embedding)
- examine external and internal metabolic relationship and mark by what they can be measured
define (4 points)
- define desirable nutrient cycles and feedback systems (recycling)
- define nutrient cycles geographically and describe what has to be connected/isolated?
- define desirable human, animal and plant life involvement (affordances and landscape ecology)
- define what type of yield is possible over what timespan (strive for abundance and diversity)
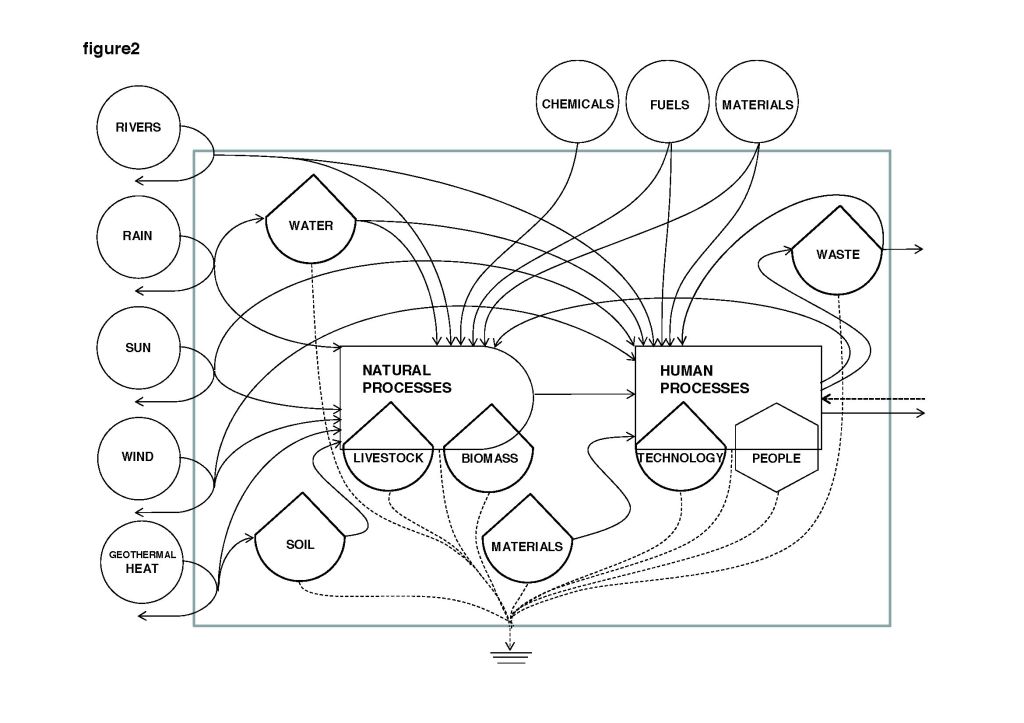
A rather pragmatic part of the procedure is to administrate an input-output scheme of the metabolism. This scheme, together with accompanying cross sections that show the dimensions in the landscape, indicate what types of interactions may take place. We argue, and have witnessed, that such schemes can serve as the neutral ground for both the designer and the involved specialists to foster the research and design process.
Bibliography